BrightScript Emulator is a desktop application designed to simulate Roku devices for development purposes. It enables developers to test and debug BrightScript applications on macOS, Windows, and Linux without requiring physical Roku hardware.
Key Features:
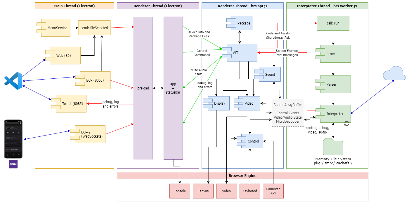
Web Installer: Facilitates deployment of side-loaded apps with screenshot capabilities.
ECP Services: Supports automation and data integration via a service (port 8060) and WebSocket-based ECP-2 service for Roku mobile app control.
Telnet Server: Provides remote debugging access on port 8085.
Customizable Interface: Allows adjustment of display settings, device model information, controls, and localization.
Audience & Benefit:
Ideal for developers working with Roku applications, this emulator provides a reliable environment to test and debug apps as if they were running on real Roku devices. It enhances the development workflow by enabling seamless integration with tools like the VS Code BrightScript Extension. The emulator can be installed via winget.
README
BrightScript Simulator - Desktop Application
This project was created to develop a multi-platform desktop application for the BrightScript Simulation Engine, please visit the engine library repository and know all about the project history, features and limitations:
The objective of this application is to extend the brs-engine, making it a full Roku device simulator, providing features such as:
Application Installer (Web: default port 80), allowing deploy of side-loaded apps and screenshots.
ECP Service (default port 8060), that allows automation and data integration with external applications.
ECP-2 Service (WebSockets), supporting the Roku mobile application to control the simulator.
Remote Console (Telnet: port 8085), enabling remote Debugging.
Customization of display, audio, device model and information, controls, captioning and localization.
Code Editor and Console for BrightScript code development and debugging.
With remote services enabled, the desktop simulator can be detected and integrated to the VS Code BrightScript Extension, and other development tools, as a real Roku device, for deploy, control, deep linking and debugging. You can find the installers for this desktop application (for all platforms) in the page.
> [!IMPORTANT]
>
> Since version 2.x, the simulator can execute code compatible with Roku OS 15 and includes experimental SceneGraph support which is currently in alpha stage.
>
>Please be aware of the following:
>
>- SceneGraph components may not render correctly
>- Some SceneGraph features are not yet implemented
>- Apps may crash or behave unexpectedly
>- Check all current limitations for more details
Documentation
Below you will find the links for the documentation of this project, how to use, build and contribute to the application.