Thorium Reader is the EPUB reader of choice for Windows 10 and 11, MacOS and Linux.
This EDRLab application is in constant development and aims at becoming a reference for accessing EPUB 3 publications in reflow or fixed-layout format, audiobooks and visual narratives, PDF documents and DAISY 2.02 and 3 accessible ebooks, LCP protected or not.
It is localised in a large set of languages, each version offering new locales.
Massive efforts are also made to make Thorium Reader highly accessible for visually impaired and dyslexic people.
Thorium is a cross-platform desktop reading application designed for immersive e-book reading experiences. It supports multiple e-book formats, including EPUB and PDF, and provides tools to enhance readability, such as adjustable font sizes, night mode, and text alignment options.
Key Features:
Support for popular e-book formats (EPUB, PDF, etc.)
Reading tools like night mode, font adjustments, and text alignment
Sync reading progress across devices
Customizable themes and layouts
Built-in accessibility features, such as high contrast modes
README
Thorium Reader
Thorium Reader is an easy to use EPUB reading application for Windows 10/10S, MacOS and Linux. After importing e-books from a directory or OPDS feed, you'll be able to read on any screen size, customize layout settings, navigate via the table of contents or page list, set bookmarks ... A great care is taken to ensure the accessibility of the application for visual impaired people using NVDA, JAWS or Narrator.
Free application. No ads. No private data flowing anywhere.
This project is in constant evolution, corrections and new features will be added soon and your support is welcome for that. The application is based on the open-source Readium Desktop toolkit.
It is currently localized in following 25 languages:
(en) English
(fr) Français (French)
(fi) Suomi (Finish)
(de) Deutsch (German)
(es) Español (Spanish)
(nl) Nederlands (Dutch)
(ja) 日本語 (Japanese)
(ka) ქართული (Georgian)
(lt) Lietuvių (Lithuanian)
(pt-BR) Português Brasileiro (Portuguese - Brazil)
Audience & Benefit:
Ideal for readers who seek a distraction-free, customizable e-book reading experience. Thorium empowers users to personalize their reading environment and maintain consistent progress across devices, ensuring an immersive and seamless experience.
Thorium can be installed via winget, making it easy to set up on compatible systems.
Install dependencies
npm install (or npm ci): initialize local node_modules packages from dependencies declared in package.json (this will also automatically call a long-running compilation stage in npm run postinstall)
in case of failure to NPM "install" because of "Divina player" SHA integrity mismatch, please try running the following command in your shell: node scripts/package-lock-patch.js && cat package-lock.json | grep -i divina-player-js
Start application in development environment
(with hot-reload dev server, web inspectors / debuggers)
npm run start:dev (or npm run start:dev:quick to bypass TypeScript checks / launch the app faster)
Start application in production environment
npm start (or npm run start)
Build installers
npm run package:win or npm run package:mac or npm run package:linux
thorium [args]
Commands:
thorium opds <url> import opds feed
thorium import <path> import epub or lpcl file
thorium read <title> searches already-imported publications with the
provided TITLE, and opens the reader with the
first match
thorium [path] import and read an epub or lcpl file [default]
thorium completion generate bash completion script
Positionals:
path path of your publication, it can be an absolute, relative path [string]
Options:
--version Show version number [boolean]
--help Show help [boolean]
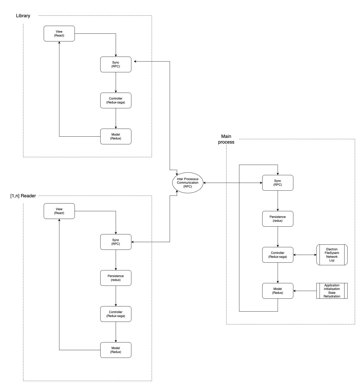
[DEV] Architecture
Thorium-reader is composed of 3 parts:
One node.js main process (electron back-end)
One library window (chromium renderer)
One to N reader window(s) (chromium renderer)
Each part runs a model-controller and a view for the renderer process.
To have a POST request from a renderer process to the main process, we use the notion of API.
It's not an http API but an RPC encapsuled one, to redux/redux-saga logic with Action and Reducer.
Here is a diagram of the communication:
Src:
src/main/redux/sagas/api/api.ts
src/common/redux/actions/api/index.ts
src/renderer/common/redux/reducers/api.ts
At the moment there are 17 API endpoints from (src/main/redux/sagas/api):
library:
apiapp:
apiapp/search : search a library from apiapp protocol
browser:
httpbrowser/browse : browse and parse an opds URL
opds:
opds/getFeed : get an opdsFeed with its identifier
opds/findAllFeed: get all opdsFeed saved
opds/deleteFeed: delete an opdsFeed with its identifier
opds/addFeed: add an opdsFeed
opds/getUrlWithSearchLinks: get the search URL from an opdsFeed